在纳米诊疗体系中,如何基于限域环境精准调控分子运动和相互作用仍面临着极大的挑战。例如,以疏水作用力驱动的组装方式是构筑纳米体系最为广泛的手段(如疏水性分子的自组装、双亲性的嵌段共聚物包裹)。然而,该种策略会使得纳米体系产生“疏水的墙”和“致密的核”,从而导致难以在其内部操纵分子行为。近年来,将光热治疗(PTT)与磁共振成像(MRI)集成在纳米诊疗体系中,对实现个性化诊疗具有重要临床应用价值。值得注意的是,现有纳米体系的限域环境严重抑制了具有光热性能染料的激发态分子内运动,进而极大地限制了其光热性能;此外,“疏水的墙”会阻碍其与水质子间的相互作用,显著地降低产生MRI信号的强度。因此,如何从分子设计策略出发,构建兼具高性能PTT和MRI功能的纳米诊疗体系具有重要的研究意义,亦面临着重大的挑战。
近日,化学与分子工程学院郭志前教授课题组报道了一种基于AIE染料构建的聚电解质组装体新策略(AIEgen-Mediated Polyelectrolyte Assemblies,APN策略)。在APN策略中,以聚集诱导发光染料(AIEgen)配体(TCM-L2)、磁成像金属离子(Gd3+)和聚阳离子-中性嵌段共聚物(P2MVP128-b-PEO474)为构筑单元,通过金属配位作用和离子的相互作用,三组分在水溶液中可迅速组装为尺寸均一的纳米聚集体(TCM-Gd-PE)。该APN设计策略具有普适性,可用于构筑系列金属离子、多种嵌段共聚物的聚电解质纳米体系。与疏水作用力驱动的纳米体系截然不同,基于APN策略所获得的组装体具有特殊的“柔软”、水相的内部微环境,在纳米的限域环境中实现了精准操控分子内运动和MR弛豫率协同增强(图1),相关研究成果以“Fluorescent Probes Based on AIEgen-Mediated Polyelectrolyte Assemblies for Manipulating Intramolecular Motion and Magnetic Relaxivity”发表在《德国应用化学》,并被选为VIP(very important paper)论文。

图1.基于APN策略调控限域环境中分子运动和分子间相互作用,实现了分子内运动和磁豫率协同增强
论文研究了APN制备纳米颗粒与疏水作用力驱动的纳米颗粒之间的性能差异,重点关注其光谱性能、光热转化效率与MR弛豫率。研究结果表明APN纳米颗粒表现出优异的光热转换效率。飞秒瞬态吸收光谱(fs-TA)和荧光寿命测试进一步表明,APN策略所构建的柔软内环境能显著促进染料的TICT(扭转分子内电荷转移)过程,从而显著提升了分子内运动和光热转化效率(图2)。

图2. APN策略纳米体系与疏水作用力驱动纳米体系的性能(荧光、光热)
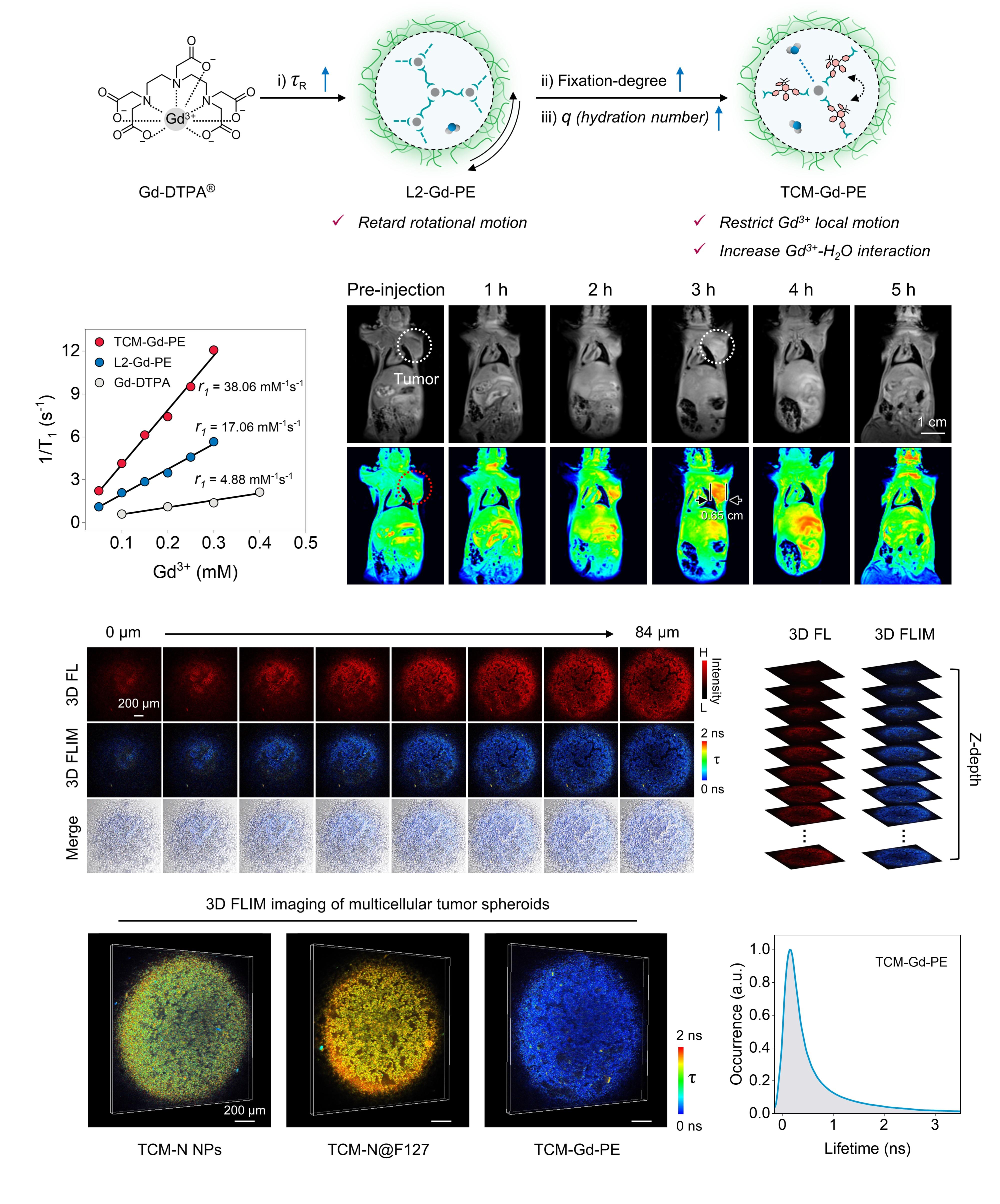
APN设计策略不仅提升了染料分子运动,而且也能操控其内部分子间的相互作用:由于APN纳米颗粒具有优异的水渗透性,其充内环境有利于Gd3+离子和水质子的相互作用,从而提升了其作为造影剂的弛豫率。基于APN策略精准调控限域环境的分子运动与分子间相互作用,成功实现了多细胞肿瘤球的三维荧光寿命成像(3D-FLIM);进一步地,APN纳米探针成功在小鼠体中实现高时空分辨的磁共振成像,用于引导肿瘤高效的光热治疗(图3)。APN策略表现出巨大的应用前景,有望推广至更多的成像、诊断与治疗模式,并将在应用性能方面取得突破,例如NIR成像、光动力治疗等等。

图3. APN纳米探针MR弛豫率增强机制;MRI引导的高效光热治疗;多细胞肿瘤球三维荧光寿命(3D-FLIM)成像
该研究工作主要由博士生姚永康在燕宸旭特聘副研究员和郭志前教授的指导下完成,并得到王俊有教授、Martien A. Cohen Stuart教授、丁鹏博士、上海科技大学刘伟民教授的大力支持。该研究工作得到了材料生物学与动态化学教育部前沿科学中心、费林加诺贝尔奖科学家联合研究中心、国家杰出青年科学基金、上海市“科技创新行动计划”启明星项目等支持。
论文信息:Yongkang Yao, Peng Ding, Chenxu Yan,* Yining Tao, Bo Peng, Weimin Liu, Junyou Wang, Martien A. Cohen Stuart, and Zhiqian Guo* Angew. Chem. Int. Ed., 2023, 10.1002/anie.202218983.
论文链接:https://doi.org/10.1002/anie.202218983